Datei:Klassendiagramm Systemarchitektur.png
Warning: preg_match(): Compilation failed: group name must start with a non-digit at offset 8 in /www/htdocs/w0102873/mediawiki/includes/MagicWord.php on line 739
Aus It2010-g1
Jonw (Diskussion | Beiträge) |
Segr (Diskussion | Beiträge) (hat eine neue Version von „Datei:Klassendiagramm Systemarchitektur.png“ hochgeladen) |
||
| Zeile 1: | Zeile 1: | ||
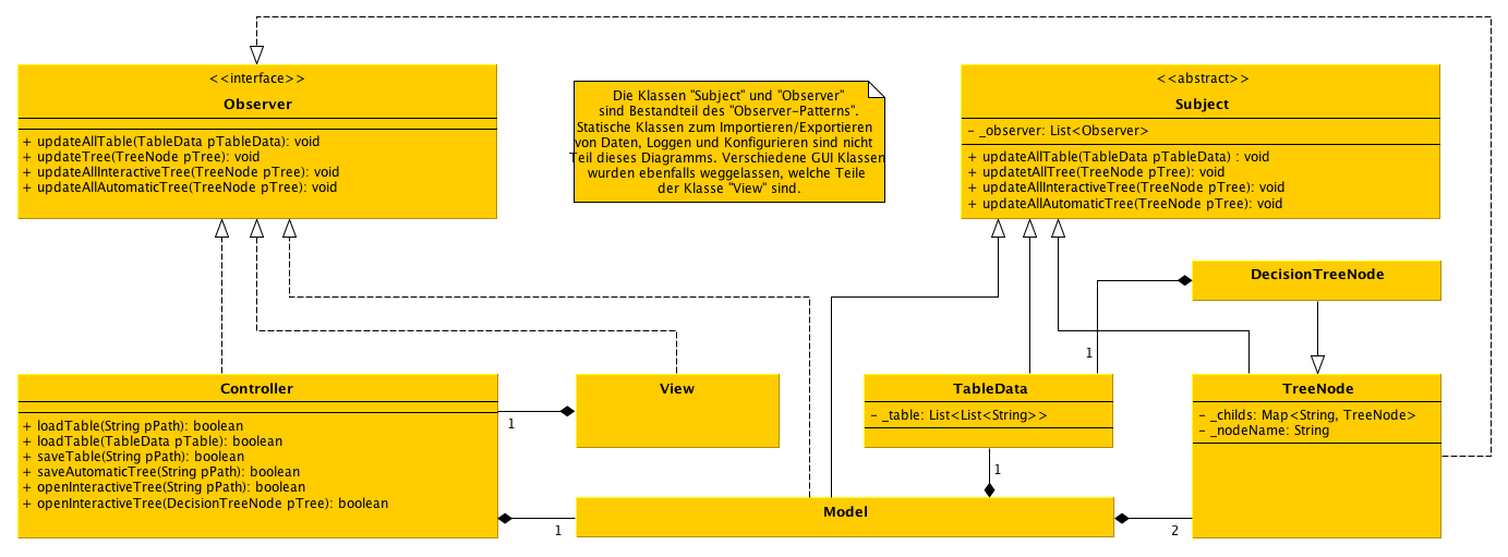
| − | Ein Klassendiagramm für das Projekt "Optimaler Entscheidungsbaum" ( | + | Ein Klassendiagramm für das Projekt "Optimaler Entscheidungsbaum" ({{zip | klassendiagramm_systemarchitektur.zip | Download}} die yEd-Datei) |
Aktuelle Version vom 25. Mai 2012, 09:57 Uhr
Dateiversionen
| Version vom | Vorschaubild | Maße | Benutzer | Kommentar | |
|---|---|---|---|---|---|
| aktuell | 09:57, 25. Mai 2012 | 1.383×512 (37 KB) | Segr (Diskussion | Beiträge) | ||
| 11:44, 23. Mai 2012 | 1.383×511 (48 KB) | Jonw (Diskussion | Beiträge) | |||
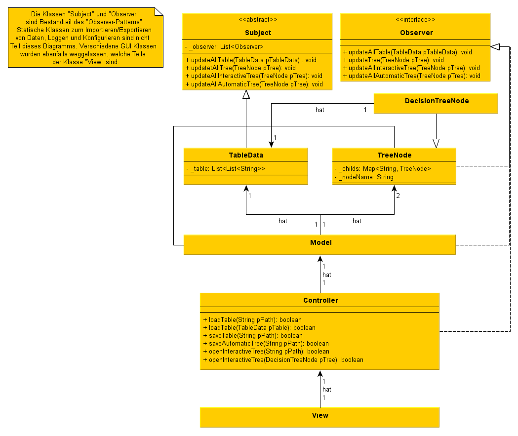
| 17:22, 17. Mai 2012 | 1.049×883 (42 KB) | Bepf (Diskussion | Beiträge) | (Ein Klassendiagramm für das Projekt "Optimaler Entscheidungsbaum") |